

各分团(工)委、团总支、全体同学:
杭州师范大学学生科技协会是校级学术科技型学生组织,主要负责校内“希望杯”创业大赛、校“挑战杯”学术课外作品竞赛、校“星光计划”学生科创立项活动、校“星光讲堂”——学生科研报告会、校“互联网+”大学生创业大赛等学生科技创新和创业实践类赛事的宣传、组织、选拔、协调等工作,挖掘和培养校园优秀的杰出创新人才,推动全校学生学术科技创新和创业实践活动发展。
为进一步优化学生科技协会组织结构,提高学生科技协会工作水平,培养更多更优秀并具有创新创业意识的学生干部,在创新创业方面更好地服务与指导同学,特面向全校公开选拔第十三届干部候选人,有关事项通知如下:
一、 候选人要求
1. 杭州师范大学全日制16、17级本科生;
2. 在校期间未受校纪处分;
3. 具有较强的工作能力、组织管理能力、语言表达能力、协调能力等,具有较强的奉献意识和开拓创新精神,并具备相应岗位特长及能力;
4. 在科创相关比赛(国家级大学生创新创业训练计划项目,浙江省新苗人才计划,杭州师范大学星光计划创新创业大赛,杭州师范大学“希望杯”创业大赛等)中立项并结题,获奖者给予优先考虑。曾在各学院学生会中担任科创部部长或干事的候选人在评选中给予优先考虑。
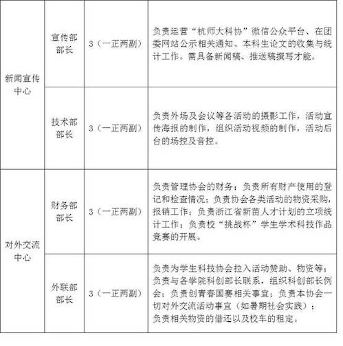
二、 组织架构及选聘岗位
三、 报名方式
有意向者填写报名表(附件1),于2018年5月27日(周日)18:00前将电子稿发送至邮箱 hznuxiaokexieCQ@163.com
四、 选拔方式
1. 杭州师范大学学生科技协会将根据学生报名情况,本着公平、公正、公开的原则统一进行选拔;
2. 选拔具体面试时间和地点另行通知;
3. 科协对选聘者综合考察决定人选,向全校师生公示,接受监督和意见反馈。
4. 联系人:校团委:董铮 28865053
校科协:王晨 18158517273
共青团杭州师范大学委员会
杭州师范大学学生科技协会
二〇一八年五月